Skip to content

Aaron Gerry

Adventurish tales of travel, climbing, and love

  • Ice Ice Beta
  • Blog
    • Climbing Outside the Lines (Series)
    • Careers for Climbers (Series)
    • Climbing
      • Destinations
      • Festivals
    • Reviews
      • Gym Reviews
      • Gear Reviews
      • Hostel Reviews
    • Travel
    • Personal Narrative
    • Training Journal
  • Portfolio

Design Teardown

Scroll down to see more content

Design Review

Design Review - FB Homepage

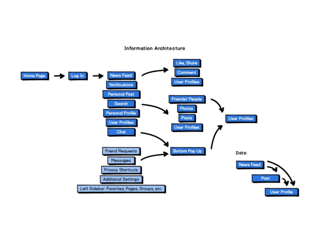
Design analysis of the Facebook platform from a UX perspective.

You can read my design teardown: Part 1, Part 2, Part 3

Related

Unknown's avatar

Published by

aarongerry

View all posts by aarongerry

Post navigation

Previous Previous post: Simple Web App
Next Next post: Meetup Organizer

Menu

  • Ice Ice Beta
  • Blog
    • Climbing Outside the Lines (Series)
    • Careers for Climbers (Series)
    • Climbing
      • Destinations
      • Festivals
    • Reviews
      • Gym Reviews
      • Gear Reviews
      • Hostel Reviews
    • Travel
    • Personal Narrative
    • Training Journal
  • Portfolio

Recent Posts

  • We’re In This Together: Climbing Magazine’s Contributor’s Fund
  • Bright Lights Across a Dark Space: Angst in the Time of Corona
  • From Helsinki to Mexico City: A Long Way to Open a Climbing Gym
  • High Drama Book Review: History and Intrigue Dominate
  • Are These Modular Bouldering Walls the Future of Playgrounds?
  • Instagram
  • YouTube

Create a website or blog at WordPress.com
  • Subscribe Subscribed
    • Aaron Gerry
    • Join 142 other subscribers
    • Already have a WordPress.com account? Log in now.
    • Aaron Gerry
    • Subscribe Subscribed
    • Sign up
    • Log in
    • Copy shortlink
    • Report this content
    • View post in Reader
    • Manage subscriptions
    • Collapse this bar
 

Loading Comments...